熱烈祝賀我院黨委書記王丙聚同志作為通訊作者發表的論文被推選為中華醫學會第二十五次全國神經病學學術會議壁報交流!
2023年4月13-16日,由中華醫學會、中華醫學會神經病學分會主辦、重慶市醫學會、重慶市醫學會神經內科學分會承辦,陸軍特色醫學中心(陸軍軍醫大學大坪醫院)協辦的《中華醫學會第二十五次全國神經病學術會議》在重慶市悅來國際會議中心召開。本次年會是代表全國神經病學領域最高級別的品牌學術盛會。我院黨委書記、中華醫學會神經病學分會委員王丙聚同志受邀參加了此次學術會議大會。
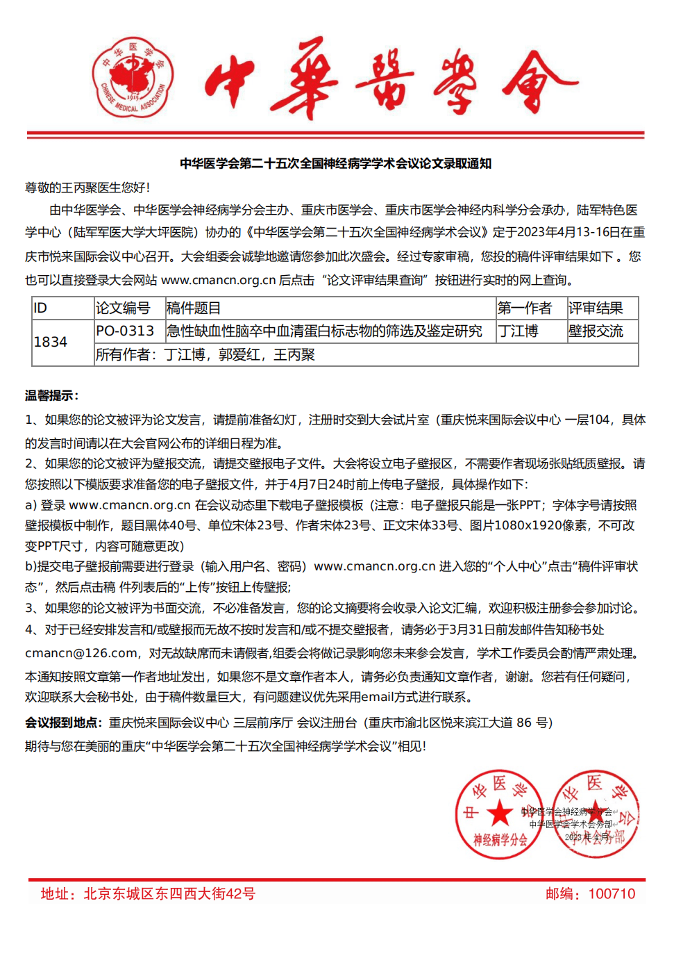
本次大會邀請了國內外數百位知名專家就目前神經病學領域臨床及科研最前沿的知識進行學術講座與交流,來自全國各地約數百家醫院的同行參會,會議注冊人數達7000余人。學科領域涵蓋腦血管病、神經變性病、電生理、感染與免疫、遺傳等多個領域,展示神經病學基礎與臨床領域的新進展、新技術和學術成就。王丙聚同志作為中華醫學會神經病學分會委員、我院腦血管病領域知名專家,受邀參加此次學術盛會。會上,以我院研究生丁江博同志為第一作者,導師王丙聚同志作為通訊作者的題為《急性缺血性腦卒中血清蛋白標志物的篩選及鑒定研究》經專家審稿后被大會論文匯編收錄,作為壁報交流。通過此次參會與交流,全面展示了延安大學咸陽醫院神經內科研究團隊的學術風貌。在我國,急性缺血性腦卒中具有高發病率、高致死率、高致殘率、高復發率的特點,造成了沉重的社會醫療負擔。血清學標志物診斷急性缺血性腦卒中為臨床醫生盡早進行干預,降低腦卒中的死亡率,指導臨床治療具有重要的意義。其中,敏感性、特異性較好的血清學指標可當做重要的輔助檢查項目在醫院開展,對降低腦卒中患者的誤診率、致殘率、死亡率均有著重要的社會意義,對預防和治療腦卒中將產生巨大的社會效益。
通過與國內同行的深入交流,可以促進更廣泛的合作。鼓勵青年醫師參會,促進其積極學習、收獲新知也是神經內科團隊人才培養的舉措之一。延安大學咸陽醫院始終將青年骨干醫師的培養作為重中之重,希望通過團隊人才建設謀求更長遠的發展,未來幾年,團隊將著眼于國家科技發展前沿,面對人民群眾的健康需求,突破“卡脖子”關鍵技術,充分發揮自身的醫療水平與規模發展優勢,以科技創新為引領,讓科技成果迅速轉化,惠及更多的百姓,共同促進本地區醫學科學事業的發展。
醫院將在今后的工作中將繼續重視醫、教、研結合的發展理念,推動相關領域人才的培養工作,為我國的醫療衛生事業輸送優秀人才。
王丙聚同志,教授,主任醫師;第四軍醫大學碩士研究生、西安交通大學博士研究生、延安大學碩士研究生導師;延安大學咸陽醫院黨委書記,同時兼任深圳精誠醫療集團如皋醫院董事長、院長;國家藥物臨床試驗機構辦公室主任;陜西省GCP檢查專家;延安大學研究生培養基地辦公室主任;咸陽市顱內感染性疾病診療技術創新團隊負責人;咸陽市中樞神經系統感染性疾病重點實驗室主任。
王丙聚 黨委書記
先后榮獲延安大學“優秀共產黨員”稱號;國家衛生健康委腦防委全國腦卒中防治“菁英先鋒獎”;國家衛生健康委腦卒中防治工程委員會“腦卒中防治工程優秀中青年專家”;如皋市“雉水英才”稱號;陜西省住培管理優秀管理工作者;咸陽市第十批“有突出貢獻專家”;咸陽市勞動模范;咸陽市新世紀學術技術帶頭人(咸陽市“三五”人才);咸陽市優秀青年崗位能手;“第六屆咸陽青年科技獎”。
先后擔任中華醫學會神經病學分會中樞神經系統感染與腦脊液細胞學專業委員會委員;中國醫師協會神經病學分會神經感染專業委員會委員;國家衛生計生委腦卒中防治工程專家委員會委員;國家衛生計生委腦卒中防治工程中青年專家委員會委員;中國醫藥教育協會眩暈專業委員會常務委員;中國醫藥教育協會醫學科技促進工作委員會常務委員;陜西省醫學會神經病學分會常務委員;陜西省中西醫結合委員會眩暈病專業委員會副主任委員;陜西省康復醫學會眩暈專業委員會常務委員;陜西省保健協會結核病防治專業委員會常務委員;咸陽市醫學會神經病學分會主任委員。
主持的《重大神經系統疾病診療新策略》榮獲 2020 年陜西省科技進步獎;主持的“高分辨率磁共振成像下頸動脈斑塊特征與急性腦梗死的相關性研究”獲批2020年度陜西省重點研發計劃;獲批陜西省衛生健康委員會科研基金項目兩項;主持的《37 例培養陽性結核性腦膜炎腦脊液細胞學動態分析》榮獲中華醫學會第十五次全國神經病學學術會議“優秀壁報獎”;榮獲咸陽市科學技術獎9次;獲批咸陽市科技項目16項;榮獲咸陽市自然科學優秀學術論文獎6次;主持及參與發表SCI論文13篇,中文核心期刊發表論文20余篇。
供稿供圖:科研教學管理中心 孫峰
審核:陳青
編輯:宣傳部 陳蕾
校對:宣傳部 蔣楠


